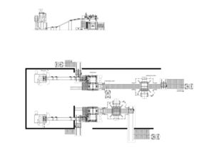
DOSTOSOWANE DO POTRZEB KLIENTA PLANOWANIE I PROJEKTOWANIE CAŁEJ LINII PRODUKCYJNEJ Z PROGRAMEM DO ZARZĄDZANIA PRODUKTEM I PALETAMI.
Nasz program dostaw obejmuje:
- urządzenia mieszające
- workownice i prasy belujące
- przenośniki produktów z urządzeniem wyrównującym
- paletyzatory
- przenośniki paletowe
- naciągarki osłon foliowych i owijarki (owijarki obręczowe, obrotowe owijarki talerzowe, obrotowe owijarki ramieniowe)
- zarządzanie paletami za pomocą przenośników spiętrzających i sortowni
- gromadzenie i zarządzanie danymi
Kompleksowe doradztwo, planowanie, dystrybucja, montaż, sterowanie, konserwacja i obsługa klienta w jednym miejscu i z jedną osobą kontaktową!
Od ponad 30 lat!



